Distribucion de Medicamentos y Dispositivos medicos

De Wiki Oncomedic
Ir a la navegación Ir a la búsqueda

Regresar al Servicio Farmacéutico


Identificación



Nombre

Código

Manual de Distribución de Medicamentos y Dispositivos Médicos

MPF8

Fecha de Emisión

Fecha de Actualización

Versión

2010/07/10

2022-08-31

    7

Elaboro ultima versión: Servicio Farmacéutico

Autorizo Ultima Versión: Comité de farmacia.

Introducción

En el presente manual se relaciona el procedimiento a seguir para la distribución de medicamentos y dispositivos médicos, actividad a cargo del personal del servicio Farmacéutico de Oncomedic Ltda.

En primer lugar encontramos descripción de las actividades a realizar para la entrega de medicamentos a la central de mezclas externa contratada con el fin de realizar los ajustes de dosis de medicamentos oncológicos, no oncológicos y reenvase de premedicaciones, teniendo en cuenta la orden de producción enviada por el servicio farmacéutico de Oncomedic Ltda, de acuerdo a la solicitud del servicio de enfermería, mediante la agendación de usuarios programados para quimioterapia.

De igual manera se registra el procedimiento para distribución medicamentos e insumos para entrega al servicio de enfermería o clientes externos, garantizando la estabilidad farmacológica y calidad en los medicamentos e insumos entregados, coordinando de esta manera un proceso seguro durante el tratamiento del paciente.

Objetivos

Objetivo  General: 

Estandarizar el procedimiento de distribución de medicamentos y dispositivos médicos desde el servicio farmacéutico de Oncomedic a las diversas unidades de entorno de la organización o al proveedor externo para la adecuación de medicamentos, así como la entrega al usuarios, cumpliendo con los requerimientos necesarios para garantizar la seguridad de la atención.


Objetivos Específicos

  1. Documentar las actividades que se deben ejecutar para garantizar una correcta distribución de medicamentos y dispositivos médicos desde el servicio farmacéutico hasta las diversas unidades de entorno de Oncomedic Ltda
  1. Establecer los lineamientos procedimentales en el despacho, transporte y entrega de medicamentos a central de mezclas contratada para adecuación de unidosis oncológicas, no oncológicas y reenvase de premedicaciones.
  1. Garantizar la seguridad en distribución de los medicamentos y dispositivos médicos entregados a pacientes, y clientes externos.

Alcance

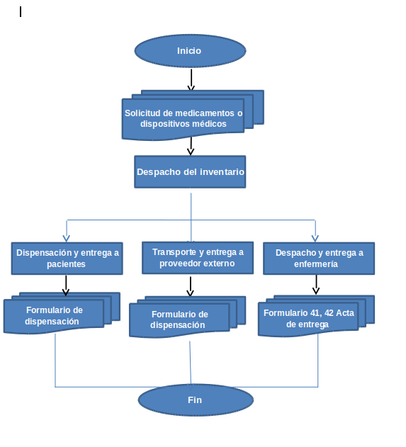
El proceso inicia cuando el servicio farmacéutico de Oncomedic Ltda recibe solicitud de medicamentos o dispositivos de un usuario interno o externo, como la programación de pacientes para aplicación en sala enviada por el servicio de enfermería, hasta la entrega de medicamentos o dispositivos a la sala de aplicación, a proveedor externo para ajuste de dosis y a clientes externos o usuarios. En el proceso de involucra personal de servicio farmacéutico, del servicio de enfermería, usuarios y proveedor externo.

Procedimiento

Embalaje, Transporte y Entrega de Medicamentos a Central de Mezclas Externa

  • Que: Alistamiento, transporte y entrega de medicamentos a central de mezclas externa contratada para realizar el ajuste de dosis de medicamentos oncologicos, no oncologicos y reenvase de premedicaciones.
  • Quien: Regente de Farmacia/Químico farmacéutico.
  • Cuando: Luego de haber recibido la programación de quimioterapia y de haber realizado el despacho de medicamentos.
  • Como:


1. Despachar los medicamentos requeridos de acuerdo a la agenda programación enviada por enfermería para el día siguiente

La actividad se realiza de la siguiente manera en Visof:


Ingresar a Visof con su usuario y contraseña – Clic en el modulo de salud- admisiones- colocar el numero de cédula del paciente – en el campo “mostrar” seleccionar cargar admisiones.

Clic en la ultima admisión donde se pueda identificar el link de enfermería oncológica. Clic en enfermería oncológica

Clic en servicios y verificar en servicios solicitados por enfermería


Abrir la pestaña solicitudes y verificar que lo ordenado por el médico sean los medicamentos, las cantidades y las dosis que solicita enfermería.

Duplicar pestaña de visof y dejar una en servicios solicitados por enfermería y la otra ir a la siguiente ruta: Salud-unidades de apoyo-farmacia:entrega de pendientes.

Nota: Se debe revisar la programación de quimioterapia realizada por enfermería en visof, dicha programación se realiza antes de las 12:00 del día, esta información es fundamental para dar continuidad al proceso.

En el campo Paciente; se digita el numero de cédula de la persona que se va a realizar el respectivo despacho, se selecciona la bodega de la cual se va a despachar, teniendo en cuenta que la de usuarios es la bodega de OPERADOR.

Clic en cargar ordenes

Aparece el listado de medicamentos e insumos solicitados por enfermería para la aplicación del paciente, pero se debe tener en cuenta el numero de solicitud de la pestaña de servicios de la admisión, para esto se recomienda abrir una pestaña a parte en la cual se pueda evidenciar estos servicios solicitados de acuerdo al numero del mismo.


Clic en ver, teniendo en cuenta el numero de solicitud de la admisión (pestaña de entregas pendientes)

Se despacha en orden de abajo hacia arriba. se comparan las cantidades solicitadas por enfermería, versus la formula médica, tener en cuenta en las cantidades a despachar, los lotes que se despachan (Si se despachan 3 lotes diferentes del mismo producto se debe tener en cuenta las cantidades exactas del lote especifico y no despachar todas las cantidades con un mismo lote, esto es solo si llega a dar el caso, de lo contrario despachar todas del mismo lote de acuerdo a lo recepcionado para el paciente)

En el campo Recibe; se coloca en nombre de la auxiliar de enfermería de la sala de quimioterapia. Clic en grabar despacho, aparece un aviso “Confirma grabar sin Copago ni Cuota moderadora  ?” dar clic en aceptar, “Desea grabar la entrega ?” clic en Aceptar. Al realizar esta actividad queda despachado el medicamento en el sistema.

Al realizar nuevamente el proceso para despachar el medicamento siguiente (tener en cuenta que es uno por uno, de acuerdo a lo solicitado), ya no aparece el medicamento despachado anteriormente.

Se repite el proceso hasta terminar la totalidad de los despachos de acuerdo a lo solicitado por enfermería. Al terminar todos los despachos del paciente, los lotes despachados se pueden verificar en la admisión en la pestaña de servicios, donde aparece el medicamento y en la parte inferior el Lote, Cum, Fecha de vencimiento e Invima del medicamento despachado.

Tener en cuenta que solamente se despachan los medicamentos IV que se van a entregar a la central de mezclas, al igual que los subcutaneos que se entregan directamente a enfermería. El despacho de insumos lo realiza enfermería teniendo en cuenta que es un proceso administrativo para poder facturar el servicio, pero realmente los insumos se envían a enfermería de manera mensual.

2 Para llevar un mejor control de las mezclas oncológicas recibidas por parte de CLINALTEC se realiza el ingreso diario del número de mezclas por el proceso de “orden de compra”

Manual de Contratación

A- Verificar la programación diaria realizada por enfermería



B- Generar la orden de producción en el formato de clinaltec


C- Pasar a revisión del químico farmacéutico el formato “Orden de producción” quien da las recomendaciones de modificación o da la aprobación para ser impreso y enviado a la central de mezclas externa. D- Relacionar en el formato “Orden de producción de medicamentos cada uno de los medicamentos despachados a entregar especificando Nombre del paciente, identificación, Medicamento, dosis, via de administración, Volumen de dilución, laboratorio, lote, fecha de vencimiento, cantidad e invima, .
E. Generar la “orden de compra” y armar la orden con los siguientes items según sea lo que se va a ordenar con número de documento 900718172 (CLINALTEC).
F. Inmediatamente se escoja ítem y la cantidad, aparece el valor total (de acuerdo a la tabla de precios estipulada en el contrato). En caso de que no aparezca el valor, diríjase a productos y consumibles y consulte el valor que se encuentra ingresado.

G. Luego de cerrada la orden de compra se autoriza por el QF.

3- Colocar el medicamento en nevera de icopor teniendo en cuenta los requerimientos técnicos, en la medida que se realiza el despacho y el respectivo registro en el formato correspondiente; los medicamentos que requieren refrigeración se deben empacar con pilas congeladas ubicadas en la parte inferior y en las paredes laterales de la nevera, así como en el intermedio de los medicamentos y en la parte superior a fin de conservar la temperatura requerida (2°C a 8°C)). Para medicamentos que no requieran cadena de frío se debe embalar en nevera de icopor pero sin necesidad de pilas congeladas.


  1. De acuerdo a lo solicitado por la central de mezclas, el formato de orden de producción se envían por correo electrónico antes de las 12:00, y la entrega de medicamentos debe hacerse antes de las 2:00 pm del día anterior a la producción..
  2. El transporte de los medicamento se realiza por personal enviado por el proveedor, quien hace la entrega al personal de la central de mezclas
  3. Personal de la central de mezclas contratada recepciona los medicamentos comparando que lo relacionado en el listado enviado por correo electrónico concuerde con lo recibido, si se presenta faltante o sobrante de medicamentos se debe informar inmediatamente por correo electrónico al químico farmacéutico de Oncomedic Ltda, y realizar el envió del medicamento con las mezclas el día siguiente. El regente de farmacia debe hacer inmediatamente verificación del Kardex del medicamento, la cantidad requerida para el paciente, la cantidad recepcionada y la cantidad entregada.
  4. El personal de la central de mezclas inmediatamente realiza la recepción de los medicamentos responde el correo en el cual se adjunto la información dando el visto bueno, de igual manera si se presentan diferencias en la información relacionada se debe informar por correo electrónico para que el regente de farmacia de Oncomedic ltda realice la corrección y debe enviar el correo corregido nuevamente hasta recibir el visto bueno de la información.
  5. El proveedor contratado realiza el ajuste de dosis de acuerdo a lo solicitado, guiados por los protocolos correspondientes, bajo las condiciones de adecuación requerida. Para confirmar que dichos procesos se realizan correctamente se debe hacer auditoria al proveedor de acuerdo a lo establecido en el manual de selección de proveedores.
  6. Luego de recibir las mezclas de acuerdo a la orden de producción y se realice la recepción técnica, el proceso se debe registrar de la siguiente manera:

Ingresar por “Recepción orden de compra”

Se ingresa a la bodega que lleva por nombre “CLINALTEC” la cantidad recibida con los datos de LOTE que aparecen en la hoja de recepción y DOCUMENTO, NOMBRE en la casilla “observar”


Luego de grabar y cerrar con el número de factura (la fecha de la recepción AÑO/MES/DIA) se genera a nombre de CLINALTEC la orden de pago. Esto se recopila mes a mes para contrastar con la factura que se recibe.

Entrega de Medicamentos, Dispositivos Médicos e Insumos a Enfermería.

  • Que: Entrega de medicamentos en mezclas de unidosis oncológicas, no oncológicas, premedicaciones reenvasadas, medicamentos subcutáneos en jeringa prellena y dispositivos médicos.
  • Quien: Regente de Farmacia
  • Cuando: El día de la aplicación del medicamento al paciente programado y al momento de recibir los medicamentos mezclados por el proveedor externo.
  • Como:
  1. Recibir las mezclas de unidosis oncológicas, no oncológicas y pre medicaciones reenvasadas de la central de mezclas externa en los horarios de 7:30am a 8:00am.
  2. Hacer limpieza del mesón de la sala de quimioterapia, lavado de manos general y colocación de guantes limpios previo a la manipulación de las unidosis.
  3. Verificar que los medicamentos se encuentren embaladas, refrigeradas y fotoprotegidas de acuerdo a los requerimientos técnicos de cada uno.
    -Tomar la temperatura de la nevera de icoṕor la cual no debe superar los 8°C en caso que contenga medicamentos que requieran cadena de frío, si los medicamentos técnicamente no requieren ser almacenados en cadena de frío la temperatura no debe exceder los 22°C.
    -Todas las mezclas se recepcionan con bolsa fotoprotectora.
  4. Comparar la orden de producción con los medicamentos recepcionados, corroborando que en la etiqueta del medicamento se registre de manera clara y correcta la siguiente información:
    -Nombre del paciente.
    -Documento de identidad.
    -Nombre del medicamento.
    -Concentración del medicamento.
    -Dosis (mg, UI).
    -Volumen de reconstitución del medicamento
    -Vía de administración
    -Vehículo de dilución
    -Volumen final de la mezcla.
    Nota: Este procedimiento se realiza por parte del funcionario del servicio farmacéutico en presencia de personal del servicio de enfermería quien de igual manera corrobora que los medicamentos que se están recepcionando sean los mismos que se solicitaron en la programación para aplicación a los pacientes.
  5. Si el medicamento entregado por el proveedor cumple con lo requerido, se firma el recibido en el formato “Entrega técnica de medicamentos” donde el proveedor relaciona las mezclas oncológicas preparadas como también las premedicaciones. Es de aclarar que antes de firmar el funcionario del servicio farmacéutico debe corroborar que la información relacionada en dicho formato sea real.Llegado el caso se presenta alguna inconsistencia en cuanto al no cumplimiento de acuerdo al concentración del medicamento, Dosis (mg, UI), volumen de reconstitución del medicamento, Vía de administración, vehículo de dilución y volumen final de la mezcla se informa inmediatamente a la central de mezclas y se devuelve la mezcla correspondiente para que se realice el ajuste pertinente; dicha anomalía se debe dejar registrada en el formato de “Entrega técnica de medicamentos”, este evento se debe informar por correo electrónico a la central de mezclas contratada con copia al director técnico del servicio farmacéutico de Oncomedic ltda y se debe diligenciar en el formulario de “Reportes de desviaciones”

  1. Para la entrega de medicamentos subcutáneos a enfermería el despacho y embalaje se realiza de acuerdo al procedimiento anterior y el traslado debe hacerse por personal del servicio farmacéutico quien transporta el medicamento en nevera portatil. Tener en cuenta que los medicamentos deben estar debidamente rotulados.


Nota: En caso de presentarse algún inconveniente o novedad durante la entrega de mezclas, subcutaneos y premedicaciones a enfermería, la auxiliar del servicio reporta dicha inconsistencia por medio de una desviación (ver proceso de desviación). De lo contrario, se da por entendido que toda la actividad se desarrollo sin ningún inconveniente y hay satisfacción total por parte del servicio.

Venta y Entrega de Medicamentos Directamente al Paciente.

Dispensación de Medicamentos

  • Que: Dispensación de medicamentos de forma segura que permita la identificación y prevención de problemas potenciales relacionados con el uso de los medicamentos, mediante instrucciones sobre la adecuada utilización del mismo.
  • Quien: Regente de Farmacia.
  • Cuando: En el momento que el paciente requiera de la entrega de medicamentos para su administración fuera de la sala de aplicación Oncomedic ltda.
  • Como:
  1. Verificar que la prescripción esté elaborada por el personal de salud competente y autorizado, que cumpla con las características y contenido de la prescripción establecidos en el Decreto 780 de 2016, que deroga al Decreto 2200. No dispensar sin orden medica.
  2. No dispensar y consultar al prescriptor cuando identifique en una prescripción posibles errores, con el fin de reducir la posibilidad de generar eventos adversos.
  3. Revisar la documentación presentada para la entrega de los medicamentos de acuerdo al manual de autorizaciones, los medicamentos que no están en el plan de beneficios en salud deben ser prescritos y justificados en la plataforma MIPRES.
  4. Para poder despachar el medicamento, se debe realizar el proceso de ingreso del paciente por admisión, esto se debe solicitar en el servicio de recepción (llegado el caso que sea un paciente externo).
  5. Luego que el paciente este creado en el sistema el servicio de enfermería realiza la solicitud del medicamento de acuerdo a la orden médica entregada por el mismo
  6. Farmacia realiza la dispensación del medicamento de acuerdo a lo solicitado por enfermería y lo explicado en el proceso de despacho.
  7. Informar al usuario sobre los aspectos indispensables que garanticen el efecto terapéutico y promuevan el uso adecuado de los medicamentos, tales como:
    -Condiciones de almacenamiento.
    -Método de reconstitución y administración.
    -Medición de la dosis.
    -Interacciones con alimentos y otros medicamentos.
    -Advertencias sobre efectos adversos.
    -Contraindicaciones y la importancia de la adherencia a la terapia.
    En caso de ser un medicamento nuevo, que no ha sido usado por el paciente o que represente un riesgo alto, realizar el proceso para una atención farmacéutica por parte del Químico del Servicio Farmacéutico de Oncomedic LTDA.
  8. Rectificar o Registrar los teléfonos y correos electrónicos de los pacientes para realizar el seguimiento farmacoterapeutico.
  • Donde: Farmacia Oncomedic ltda
  • Porque: Es importante consolidar la educación del paciente sobre el medicamento a suministrar para lograr los mejores resultados terapéuticos y reducir el riesgo de que se presenten problemas relacionados con la utilización del medicamento.


Los medicamentos y dispositivos médicos se rotan y/o almacenan de acuerdo al Procedimiento Almacenamiento de Medicamentos y Dispositivos Médicos


Se despachan del inventario.

Nota: dentro de la organización no se realiza suministro de medicamentos de control ni antibioticos.

Distribución de Insumos.

Para despacho de insumos mensualmente a enfermería se realiza el mismo proceso registrado en recepción de medicamentos; Se realiza el proceso de adquisición del insumo de acuerdo a lo descrito en el procedimiento de compras
• Enfermería realiza la solicitud de insumos por correo electrónico a medida que se van agotando, esto se realiza basados en el stock mínimo de insumos que se tienen en sala de quimioterapia.
• La solicitud se envía a cotizar con el proveedores
• La cotización se entrega al gerente comercial
• Luego del visto bueno se realiza la solicitud de compra al proveedor
• Se recepcionan de la misma manera que se realiza con los medicamentos (ver manual de recepción de medicamentos), con la diferencia que en el formato de recepción se selecciona Bodega de farmacia o sala de quimioterapia según sea el caso y se selecciona el documento “compra de insumos y materiales” (FC1), en el campo Documento del Proveedor:, se debe colocar el Numero de factura, la fecha de vencimiento y la forma de pago.
• Los insumos ingresan de una vez a la bodega de enfermería o sala de quimioterapia, porque se esta solicitando stock de acuerdo al consumo promedio, si se requiere algo adicional desde el servicio de farmacia se debe solicitar por medio de la orden de solicitudes de un paciente especifico y se realiza el proceso de despacho de acuerdo a lo explicado en el proceso anterior.


Donde: Desde la farmacia a sala de aplicación, consultorios.

Porque: Se logra una apropiada gestión y uso racional de dispositivos médicos dentro de la organización.

Cuadro de Procedimiento

Nombre del Procedimiento.

Distribución de Medicamentos y Dispositivos Medicos                   

Objetivo del Procedimiento

Estandarizar el procedimiento de distribución de medicamentos y dispositivos médicos desde el servicio farmacéutico de Oncomedic a las diversas unidades de entorno de la organización o al proveedor externo para la adecuación de medicamentos, así como la entrega al usuarios, cumpliendo con los requerimientos necesarios para garantizar la seguridad de la atención.

Responsable

Regente de farmacia, bajo la supervisión del quimico farmaceutico

Alcance

El proceso inicia cuando el servicio farmacéutico de Oncomedic Ltda recibe solicitud de dispensación de medicamentos o dispositivos de un usuario interno o externo como la Agenda de pacientes para aplicación en sala enviada por el servicio de enfermería, hasta la entrega de medicamentos o dispositivos a la sala de aplicación, a proveedor externo para ajuste de dosis y a clientes externos o usuarios. En el proceso de involucra personal de servicio farmacéutico, del servicio de enfermería, usuarios y proveedor externo.

Requisitos Generales de Operación del Procedimiento

  • Manual de Distribución de medicamentos y dispositivos médicos, manual de autorizaciones
  • Recurso humano
  • Neveras de icopor
  • Bolsas foto protectoras
  • Bolsas plásticas
  • Pilas frías.
  • Stock de derrames
  • Termómetros calibrados
  • Plataforma VISOF
  • Formatos de proveedor externo
Pasos
  1. Recibir Programación de pacientes
  2. Validar información con la formula médica
  3. Solicitar mezcla de medicamentos a cliente externo
  4. Alistamiento, despacho y embalaje de medicamentos
  5. Transporte y entrega de medicamentos a Proveedor externo
  6. Recepción de mezclas
  7. Entrega de medicamentos a Enfermería

Puntos Críticos

  1. Adecuada Identificación de los productos
  2. Conservación de los productos de acuerdo a los requisitos establecido
  3. Transporte seguro
  4. Entrega a conformidad
  5. Capacitación del personal que realiza el transporte

Diagrama de Flujo