Lista de archivos
Ir a la navegación
Ir a la búsqueda
Esta página especial muestra todos los archivos subidos.
| Fecha | Nombre | Miniatura | Tamaño | Usuario | Descripción | Versiones |
|---|---|---|---|---|---|---|
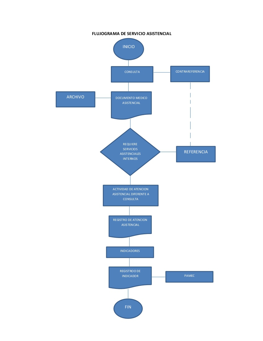
| 15:45 27 mar 2012 | Flujograma de Servicio Asistencial 201203.JPG (archivo) | 86 kB | Rosicav | Flujograma de Servicio Asistencial aprobado en reunión del Comité de Calidad del día 20120326 | 1 | |
| 15:26 13 feb 2012 | Actas Capacitacion.JPG (archivo) | 127 kB | Lucy.oncologaoral | Este es el formato para la Asistencia a las Capacitaciones esta vigente a partir de el 20101216 | 1 | |
| 00:01 28 ene 2012 | RED-Oncomedic-2012.png (archivo) | 106 kB | Gerente | Este es el esquema de La Red Lan y Wifi para manejo a 1000. | 1 | |
| 19:49 2 nov 2011 | Hoja de Vida Desfibrilador 2.jpg (archivo) | 777 kB | Gerente | Suministrado por el Proveedor | 1 | |
| 19:49 2 nov 2011 | Hoja de Vida Desfibrilador 1.jpg (archivo) | 294 kB | Gerente | Formato suministrado por el proveedor | 1 | |
| 02:59 9 sep 2011 | Organigrama Oncomedic New.JPG (archivo) | 138 kB | Gerente | Para mejorar la calidad visual | 3 | |
| 08:29 8 sep 2011 | PLANO ONCOMEDIC RUTA DESECHOS NIVEL IV Version201109.JPG (archivo) | 208 kB | Gerente | Version 20110908 | 1 | |
| 08:28 8 sep 2011 | PLANO ONCOMEDIC RUTA DESECHOS NIVEL II Version201109.JPG (archivo) | 246 kB | Gerente | Version 20110908 | 1 | |
| 08:28 8 sep 2011 | PLANO ONCOMEDIC RUTA DESECHOS NIVEL I Version201109.JPG (archivo) | 247 kB | Gerente | Version 20110908 | 1 | |
| 08:20 8 sep 2011 | PLANO ONCOMEDIC EXTINTOR NIVEL IV Version201109.JPG (archivo) | 192 kB | Gerente | 2 | ||
| 08:20 8 sep 2011 | PLANO ONCOMEDIC EXTINTOR NIVEL III Version201109.JPG (archivo) | 239 kB | Gerente | 2 | ||
| 08:20 8 sep 2011 | PLANO ONCOMEDIC EXTINTOR NIVEL II Version201109.JPG (archivo) | 229 kB | Gerente | 2 | ||
| 08:18 8 sep 2011 | PLANO ONCOMEDIC EXTINTOR NIVEL I Version201109.JPG (archivo) | 224 kB | Gerente | 2 | ||
| 06:46 8 sep 2011 | PLANO ONCOMEDIC DISTRIBUCION NIVEL I VersionNew.JPG (archivo) | 224 kB | Gerente | Actualizacion nivel I 20110908 | 1 | |
| 03:32 8 sep 2011 | Tramite p q r.jpg (archivo) | 82 kB | Juridico | 1 | ||
| 16:37 31 ago 2011 | Diagrama Producción docu.jpg (archivo) | 33 kB | Lucy.oncologaoral | Diagrama proceso de producción de documentos | 1 | |
| 16:52 21 jul 2011 | S personal.jpg (archivo) | 41 kB | Lucy.oncologaoral | 1 | ||
| 17:09 18 jul 2011 | Gest tal hum.jpg (archivo) | 34 kB | Lucy.oncologaoral | 1 | ||
| 22:03 15 jul 2011 | Diag proc Enf.jpg (archivo) | 71 kB | Lucy.oncologaoral | 1 | ||
| 17:41 1 jul 2011 | Diagram.jpg (archivo) | 84 kB | Lucy.oncologaoral | 1 | ||
| 17:56 30 may 2011 | ConsInter.jpg (archivo) | 52 kB | Lucy.oncologaoral | 1 | ||
| 23:36 15 may 2011 | Explosivos.jpg (archivo) | 32 kB | Lucy.oncologaoral | 1 | ||
| 23:28 15 may 2011 | Cadena de llamadas.jpg (archivo) | 34 kB | Lucy.oncologaoral | 1 | ||
| 22:03 15 may 2011 | Organigrama plan de emergencia.jpg (archivo) | 43 kB | Lucy.oncologaoral | Establece el orden jerárquico en caso de emergencias | 1 | |
| 21:57 15 may 2011 | Analisis de vulnerabilidad.jpg (archivo) | 131 kB | Lucy.oncologaoral | Es el análisis de la vulnerabilidad institucional | 1 | |
| 21:48 15 may 2011 | Diamante.jpg (archivo) | 43 kB | Lucy.oncologaoral | Permite establecer el nivel de riesgo | 1 | |
| 16:36 17 dic 2010 | 2.png (archivo) | 46 kB | Lucy.oncologaoral | 2 | ||
| 16:18 17 dic 2010 | Cir Con.png (archivo) | 46 kB | Lucy.oncologaoral | Diagrama de flujo consulta de cirugia | 1 | |
| 19:14 2 feb 2010 | Visita proyectos 2010.jpg (archivo) | 324 kB | Lucy.oncologaoral | Acta de visita | 1 | |
| 00:29 22 ene 2010 | Piso4 Extintor.jpg (archivo) | 64 kB | Lucy.oncologaoral | Plano extintores 4 piso | 1 | |
| 00:28 22 ene 2010 | Piso3 Extintor.jpg (archivo) | 74 kB | Lucy.oncologaoral | Plano extintores tercer nivel | 1 | |
| 00:26 22 ene 2010 | Piso2 Extintor.jpg (archivo) | 99 kB | Lucy.oncologaoral | plano ext2 | 1 | |
| 00:25 22 ene 2010 | Piso1 Extintor.jpg (archivo) | 94 kB | Lucy.oncologaoral | plano exti1 | 1 | |
| 00:23 22 ene 2010 | Piso4.jpg (archivo) | 63 kB | Lucy.oncologaoral | plano general | 1 | |
| 00:22 22 ene 2010 | Piso3.jpg (archivo) | 72 kB | Lucy.oncologaoral | plano general | 1 | |
| 00:20 22 ene 2010 | Piso2.jpg (archivo) | 98 kB | Lucy.oncologaoral | plano general | 1 | |
| 00:14 22 ene 2010 | Piso1.jpg (archivo) | 93 kB | Lucy.oncologaoral | Plano general primer piso | 1 | |
| 19:29 15 ene 2010 | Pert.jpg (archivo) | 56 kB | Lucy.oncologaoral | diagrama | 1 | |
| 18:12 15 ene 2010 | Sat usua.jpg (archivo) | 68 kB | Lucy.oncologaoral | Diagrama | 1 | |
| 17:12 15 ene 2010 | Evenadver.jpg (archivo) | 53 kB | Lucy.oncologaoral | diagrama | 1 | |
| 17:04 15 ene 2010 | Calhisclin.jpg (archivo) | 69 kB | Lucy.oncologaoral | diagrama | 1 | |
| 17:00 15 ene 2010 | Optentmed.jpg (archivo) | 39 kB | Lucy.oncologaoral | Diagrama | 1 | |
| 16:50 15 ene 2010 | Opconrad.jpg (archivo) | 33 kB | Lucy.oncologaoral | diagrama | 1 | |
| 12:28 15 ene 2010 | Opciqu.jpg (archivo) | 32 kB | Lucy.oncologaoral | diagrama | 1 | |
| 12:23 15 ene 2010 | Opcites.jpg (archivo) | 29 kB | Lucy.oncologaoral | diagrama | 1 | |
| 22:20 5 nov 2009 | Logo Manual.png (archivo) | ![]() |
3 kB | Lucy.oncologaoral | Logo de Oncomedic Para manuales | 1 |
| 17:01 16 jun 2009 | Logo Media.gif (archivo) | 7 kB | Gerente | Es el Logo Institucional de ONCOMEDIC LTDA | 1 | |
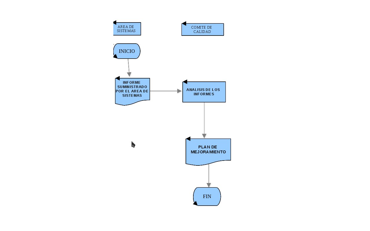
| 21:40 2 feb 2009 | DF Auditoria de Servicios.jpg (archivo) | 57 kB | Lucy.oncologaoral | Es el Diagrama de flujo de El proceso de Auditoria General. Aprobado 20090202 | 1 | |
| 21:25 2 feb 2009 | Organigrama de Relaciones.png (archivo) | 49 kB | Lucy.oncologaoral | Es el Organigrama de relaciones Internas y Externas de Oncomedic | 1 | |
| 20:19 30 nov 2008 | Forest Flowers.jpg (archivo) | 126 kB | Jlosada | 1 |
