Proceso de Gestion de Calidad
Regresar a la Página principal
Regresar al Servicio Farmacéutico
Identificación
|
Nombre | Código |
| |
| Manual del Proceso de Gestión de la Calidad | MPC | |||
| Fecha de Emisión | Fecha de Actualización | Versión | ||
|
2003/01/10 |
2020-03-10 |
10 | ||
Elaboró Ultima Versión:
| Edwin Alexander Montoya Meneses | Gerente |
| Lucy Ramirez Londoño | Coordinador de calidad |
Revisó y Autorizo Ultima Versión: Comité de Calidad
Introducción
El Sistemas general de seguridad social en Salud ha sido objeto de grandes reformas, con el surgimiento de la Ley 100 de 1993 se produjeron cambios en la estructura administrativa y en la prestación de servicios de salud; con el objetivo de controlar la calidad en la prestación de los servicios el estado ha reglamentado la implementación del Sistema de Garantía de Calidad en salud, que incluye los Sistema Único de Habilitación, Sistema Único de Acreditación, Sistema de Información para la Calidad, Auditoría para el mejoramiento de la Calidad los cuales explican las características que deben tener las instituciones prestadoras para poder formar parte del Sistema de Seguridad Social, sin embargo las empresas del sector salud también deben cumplir con las reglamentaciones generales de cualquier empresa en el país, y debe centrar su actuar en los ejes funcionales generales:
- Los clientes: representados en los usuarios que requieren una prestación de servicios idónea, segura oportuna, humanizada con calidad en la atención, personalizada, integral, continua y de acuerdo con estándares aceptados en procedimientos y prácticas profesionales de acuerdo a los lineamientos de ley; Otro segmento importante de los clientes los constituyen las EAPBS quienes tienen a su cargo los usuarios, para ellos es fundamental tanto la atención como los procesos y el seguimiento de los usuarios así como las adecuadas relaciones contractuales y por ultimo los organismos de control quienes se constituyen en veedores de la adecuada prestación del servicio
- Los procesos que son los que nos permiten lograr los resultados esperados en la prestación de servicios y productos, y nos facilitan el actuar frente a los diversos clientes
- El aspecto financiero pues ninguna empresa puede brindar un adecuado servicio o producto sin el soporte financiero, lo cual constituye un reto muy grande en un sector tan inestable como lo es el sector salud.
- Por ultimo pero no menos importante los aspectos de aprendizaje organizacional e innovación.
Este es el gran reto del sistema de calidad de oncomedic limitada, llevar a la empresa al crecimiento organizacional mediante una cultura de calidad, servicio, seguridad, innovación y humanización de la atención, con una solidez financiera que promueva su crecimiento y su actuar.
Objetivo
- Planear, implementar, verificar y estandarizar los procesos de gestión calidad de la institución que permitan el crecimiento continuo desde la perspectiva financiera, de los clientes, de los procesos y del aprendizaje organizacional, alineados con el direccionamiento estratégico de Oncomedic.
Alcance
Los procesos de gestión de calidad institucional se aplican en todas las dependencias de la empresa y todos sus empleados cualquiera que sea la forma de contratación, tanto para empleados de tiempo completo, como para temporales, contratistas y subcontratistas, a través de las diferentes acciones articuladas desde el autocontrol hasta las auditorias y el análisis de los indicadores, destinadas a promover la calidad total.
Marco Conceptual
Marco Legal
El programa de calidad de las instituciones prestadoras de servicios de salud tiene una amplia reglamentación que incluye:
- Ley 100 de 1993: Establece el desarrollo de un Sistema de Garantía de la Calidad que incluye la Auditoría Médica tanto para las Instituciones prestadoras de servicios de salud como para las empresas Promotoras de salud, formalmente el Sistema obligatorio de garantía de calidad solo apareció a través del Decreto 2174 de 1996 y, posteriormente, por el 2309 de 2002 y el 1011 de 2006.
- Ley 019 de 2012: Ley anti-tramites establece que las Entidades Promotoras de Salud (EPS), deben garantizar la asignación de citas médicas con especialistas en el término que señale el Ministerio de Salud y Protección Social, la cual será adoptada en forma gradual, atendiendo la disponibilidad de oferta por especialidades en cada región del país, la carga de la enfermedad de la población, la condición médica del paciente, los perfiles epidemiológicos y demás factores que incidan en la demanda de prestación del servicio de salud por parte de la población colombiana.
- Ley 1438 de 2011: por los cual deroga la Resolución 1446 de 2006.
- Resolución 1552 de 2013: reglamenta el artículo 123 y 124 del Decreto-ley 019 de 2012 , como IPS corresponde realizar el reporte a la EPS quien esta obligada a reportar a la superintendencia de salud; la resolución exige:
- Agendas abiertas para asignación de citas de medicina especializada la totalidad de días hábiles del año, en el momento en que reciban la solicitud, informarán al usuario la fecha para la cual se asigna la cita, sin que les sea permitido negarse a recibir la solicitud y a fijar la fecha de la consulta requerida, en los casos en que la cita por medicina especializada requiera autorización previa por parte de la Entidad Promotora de Salud (EPS), esta deberá dar respuesta sin exceder los cinco (5) días hábiles, contados a partir de la solicitud, por otro lado cuando por la condición clínica del paciente, especialmente, tratándose de pacientes que presenten diagnóstico presuntivo o confirmado de cáncer, el profesional tratante defina un término para la consulta especializada, la Entidad Promotora de Salud (EPS), gestionará la cita, buscando que la misma sea asignada, en lo posible, dentro del término establecido por dicho profesional.
- Sistema de información en el que se registren los siguientes datos: identificación del usuario y datos de contacto, la fecha en que el usuario solicita la cita, la fecha en que el usuario solicita le sea asignada la cita; la fecha para la cual se asigna la cita, y institución prestadora de servicios de salud donde se asigna la cita, identificándola con el código del Registro Especial de Prestadores de Servicios de Salud.
* Número total de citas asignadas.
* Sumatoria de la diferencia de días entre la fecha para la cual se asignó la cita y la fecha en la cual el usuario solicitó la cita.
* Sumatoria de la diferencia de días entre la fecha para la cual se asignó la cita y la fecha para la cual el usuario solicitó le fuera asignada.
* Tiempo promedio de espera, según fecha en que se solicita la cita, sumatoria de la diferencia de días entre la fecha en que se asignó la cita y la fecha en la cual el usuario la solicitó/ Número de citas asignadas.
* Tiempo promedio de espera, según fecha para la cual se solicita la cita, sumatoria de la diferencia de días entre la fecha para la cual se asignó la cita y la fecha para la cual el usuario solicitó le fuera asignada / Número de citas asignadas.
* Teniendo en cuenta los datos utilizados para el tiempo promedio de espera, se deberá cuantificar el número mínimo y máximo de días de espera para las citas asignadas durante el mes anterior a la cuantificación, discriminado por tipo de especialidad.
*. Número de horas-especialista, contratadas o disponibles para cada especialidad en el mes anterior a la cuantificación. - Optimización de la oportunidad de la consulta medica especializada: incluir en el Programa de Auditoria para el Mejoramiento de la Calidad, el análisis periódico de la información generada con aplicación de lo dispuesto en la resolución, así como de la pertinencia de la remisión a consulta especializada y de la contra-remisión oportuna al médico general, para proceder a adecuar su red y optimizar la oportunidad de la consulta médica especializada. Esta información podrá ser solicitada en cualquier momento tanto por el Ministerio de Salud y Protección Social, como por la Superintendencia Nacional de Salud.
- Decreto 1011 de 2006: Establece el Sistema Obligatorio de Garantía de la Calidad de la atención de salud (SOGCS) del Sistema General de Seguridad Social en Salud (SGSSS) con el objetivo de mantener y mejorar la calidad de los servicios de salud en el país basado en cuatro componentes:
- Sistema Único de Habilitación
- Auditoria para el Mejoramiento de la Calidad de la Atención de Salud como mecanismo sistemático y continuo de evaluación y mejoramiento de la calidad observada respecto de la calidad esperada de la atención de salud que reciben los usuarios.
- Sistema Único de Acreditación
- Sistema de Información para la Calidad.
- Decreto 4747 de 2007: Regula aspectos de la relación entre los prestadores de servicios de salud y las entidades responsables del pago de los servicios de salud de, donde se incluye requerimientos de habilitación de los servicios por prestar, soporte de la suficiencia para prestar los servicios por contratar estimada a partir de la capacidad instalada, frente a las condiciones demográficas y epidemiológicas de la población del contratante que va a ser atendida, modelo de prestación de servicios definido por el prestador, indicadores de calidad en la prestación de servicios, definidos en el Sistema de Información para la Calidad del Sistema Obligatorio de Garantía de Calidad de la Atención en Salud.
- Circular 049 de 2008: Circular Única Solicita reporte de indicadores, los que aplican a oncomedic son oportunidad en la entrega de medicamentos incluidos en el plan de beneficios en salud PBS, proporción de vigilancia de eventos adversos, tasa de satisfacción global, informe semestral 25 de febrero y 31 de julio a la superintendencia de salud.
- Circular 056 de 2009: No aplica a los servicios suministrados a oncomedic ltda pues mide la oportunidad en consulta medica general, medicina interna, ginecologia, pediatría, obstetricia, odontología general, imagenologia, laboratorio, cirugía programada, tasa de infección hospitalaria, consulta de urgencias, servicios que no son suministrados dentro de Oncomedic ltda.
- Resolución 256 de 2016: dicta las disposiciones del Sistema de Información para la calidad y se establecen los indicadores para el monitoreo de la calidad en salud.
Marco Referencial
Los procesos de gestión de calidad de Oncomedic, estan articulados con el PAMEC instrumento que permite establecer los lineamientos generales de desempeño de la organización para el logro del mejoramiento continuo, asi mismo se establecio el sistema de cuadro de mando integral que nos permite verificar avance en cuanto a aspectos financieros, de los clientes, de los procesos y de aprendizaje organizacional e innovación.
- Actividades de la Auditoría para el Mejoramiento de la Calidad
- Evaluación, seguimiento y mejoramiento de procesos definidos como prioritarios.
- Comparación entre la calidad observada y la calidad esperada, la cual debe estar previamente definida mediante guías y normas técnicas, científicas y administrativas
- Adopción de medidas tendientes a corregir las desviaciones detectadas con respecto a los parámetros previamente establecidos y a mantener las condiciones de mejora realizadas.
- Niveles de Operación de la Auditoría para el Mejoramiento de la Calidad de los Servicios de Salud:
- Autocontrol. Cada miembro de la entidad planea, ejecuta, verifica y ajusta los procedimientos en los cuales participa, para que éstos sean realizados de acuerdo con los estándares de calidad definidos por la normatividad vigente y por la organización.
- Auditoría Interna. Consiste en una evaluación sistemática realizada en la misma institución, por una instancia externa al proceso que se audita. Su propósito es contribuir a que la institución adquiera la cultura del autocontrol.
- Auditoría Externa. Es la evaluación sistemática llevada a cabo por un ente externo a la institución evaluada. Su propósito es verificar la realización de los procesos de auditoría interna y autocontrol, implementando el modelo de auditoría de segundo orden. Las entidades que se comporten como compradores de servicios de salud deberán desarrollar obligatoriamente la auditoría en el nivel de auditoría externa.
- Tipos de Acciones
- Acciones Preventivas. Conjunto de procedimientos, actividades y/o mecanismos de auditoría sobre los procesos prioritarios se realizan previamente a la atención de los usuarios para garantizar la calidad de la misma.
- Acciones de Seguimiento. Conjunto de procedimientos, actividades y/o mecanismos de auditoría, que deben realizar las personas y la organización a la prestación de sus servicios de salud, sobre los procesos definidos como prioritarios, para garantizar su calidad.
- Acciones Coyunturales. Conjunto de procedimientos, actividades y/o mecanismos de auditoría que deben realizar las personas y la organización retrospectivamente, para alertar, informar y analizar la ocurrencia de eventos adversos durante los procesos de atención de salud y facilitar la aplicación de intervenciones orientadas a la solución inmediata de los problemas detectados y a la prevención de su recurrencia.
Políticas
Descripción del Procesos
Autocontrol:
Consiste en la capacidad consciente y organizada de regular los procesos y procedimientos institucionales desde la misma persona o servicio que los ejecuta, con el objetivo de alcanzar un mayor control de las actividades, mas eficiencia y seguridad en los procesos tanto misionales como administrativos, así mismo permite, identificar las variables que causan dificultad en la ejecución de las actividades así como posibles soluciones; el autocontrol parte del conocimiento del que hacer, la documentación apropiada de los procesos y la observación y seguimiento de los mismos, así como la evaluación constante de las variables que se presentan, es una actividad propia de cada servicio que permite verificar los logros y dificultades al interior como herramienta para el mejoramiento completo, para lograrlo se siguen los siguientes pasos:
- Descripción y documentación de procesos y procedimientos Ver Programa de Gestión documental
- Creación de formatos y listas de verificación y autocontrol
- Implementación del uso de los instrumentos de auto control
- Evaluación de los resultados obtenidos
- Plan de mejoramiento
Auditoria Interna:
Permite el adecuado conocimiento de las experiencias del día a día mediante la evaluación de los indicadores de calidad y la valoración de los procesos, procedimientos o áreas para comparar la calidad esperada con la observada.
Al realizar una auditoria es importante partir de la planeación identificando el objetivo, el alcance, el equipo auditor y la metodología a emplear, así como el formato. Para la adecuada elaboración del formato es indispensable no solo tener claro los aspectos antes mencionados si no también identificar las características de los procesos, procedimientos, servicios o área definiendo la calidad esperada, identificando los puntos en que es más probable se presente una desviación y llevando estos aspectos al formato de modo que le de orden y valor al instrumento.
La valoración in situ permite identificar desviaciones de la calidad, que deben dejarse evidenciadas en el instrumento, es importante redactar las oportunidades de mejora y acordar el tiempo para presentar el plan de mejoramiento y las posibles evaluaciones a este.
El auditado debe diligenciar el planes de mejoramiento describiéndolo con las 5WH, en el tiempo establecido.
Es importante resaltar que en Oncomedic las actividades de auditoria no se dedica sólo a la inspección e identificación de errores, si no al asesoramiento con el objetivo de proteger y mejorar el funcionamiento de la organización, de manera que a la auditoria es la encargada de promover el buen funcionamiento de la empresa procurando el logro de las metas propuestas en cuanto a calidad de los servicios y crecimiento empresarial.
Definición de los Indicadores de Calidad:
Permite evaluar variables cuantitativas o cualitativas realizando mediciones y valorando su evolución, comparación y análisis.
- Cuadro de Mando de Indicadores
Estructura de los indicadores
- Nombre del indicador: Describir la propiedad a medir con la mayor precisión posible
- Objetivo del indicador:Precisar el propósito que se tiene al realizar la medición del indicador
- Atributo: Definir la característica que se esta evaluando
- Sustento Normativo /Referencia: identificar si es propio o existe normatividad que lo reglamenta.
- Método de cálculo: Identificar la formula que genera el resultado
- Fuentes y/o elementos de recolección: Precisa la fuente de la información
- Unidad de medida: Forma en que se expresa el resultado de la aplicación del indicador, en función del método de cálculo.
- Responsable de la obtención: designar a un funcionario o grupo de funcionarios según el cargo para la obtención de la información.
- Periodicidad: indicar con que frecuencia es tomado el indicado.
- Meta: Medida de desempeño esperada
- Análisis de resultados: indicar que dependencia o comité interpreta los resultados, realiza el análisis, genera estrategias de mejoramiento y deja en evidencia el aprendizaje organizacional
Auditoria de Historias Clínicas
Auditoria Interna Vigilancia de Eventos Adversos
- Tasa de Satisfacción Global: indicador que evalúa el grado de aceptación y bienestar que perciben los usuarios y sus familias con respecto a la atención recibida en la institución, con el fin de tener un insumo para diseñar estrategias de fidelización y mayor calidad en la atención de los usuarios y sus familias.
Descripción de los Procedimientos
- Realizar trimestralmente la encuesta usando formato Visof
- Seleccionar aleatoriamente de los usuarios a ser encuestados mediante el sistema: de los pacientes atendidos durante el trimestre son seleccionado por un método aleatorio
- Solicitud de realización de encuesta
- Recolección de información de los usuario, en caso de encontrar durante la encuesta situaciones de inconformidad se realiza el tramite para generar una queja y dar respuesta a esta situación.
- Tabulacion de resultados de la Encuestas.
- Análisis de los informes.
- Establecimiento de Planes de Mejoramiento.
- Elaboración de Informe para Gerencia y Comité de ética hospitalaria y comite de calidad.
Evaluación del desempeño laboral
La evaluación del desempeño laboral es una herramienta importante que permite el mejoramiento continuo de personal identificando las oportunidades de mejorar en cada cargo reforzando la importancia de las actividades que realiza cada individuo, busca alinear las personas con el direccionamiento organizacional.
- Objetivo de la evaluación de desempeño.
Fortalecer la gestión del recurso humano de Oncomedic limitada mediante evaluaciones periódicas del que hacer de cada funcionario y su alineación con el direccionamiento organizacional, motivando el mejoramiento continuo y el desarrollo institucional.
- Gestión de Quejas
- Programa de Auditoria a Proveedores
- Análisis de Desviaciones de la Calidad Esperada y la Calidad Observada
- Comités
Auditoria Extrinseca y Externa.
Las auditorias externas constituyen auditorias de Segunda y tercera parte. En las auditorias de segunda parte los cliente y EPS realizan auditorias, así mismo Oncomedic realiza auditorias a sus proveedores, de otro lado las entidades encargadas de verificar el cumplimiento de los requisitos legales y certificaciones son los encargados de las Auditorias de Tercera Parte, a través de estas auditorias gubernamentales, el público consumidor genera la confianza del cumplimiento de las normas y que los productos y servicios cumplen los aspectos mínimos de seguridad.
Para el seguimiento de los usuarios la IPS a generado una alternativa mediante la cual las EAPBS pueden realizar seguimiento accesos a las historias clínicas de sus usuario mediante un acceso a nuestra base de datos, se describe el Procedimiento de Acceso y Seguimiento de Historias Clínicas por Auditor Externo.
Organismos que Ejercen Vigilancia Sobre Oncomedic ltda:
- Superintendencia Nacional de Salud
- Secretaría Departamental de Salud
- Instituto Nacional de Vigilancia de Medicamentos y Alimentos – INVIMA
- Ministerio de la Protección Social
- Dirección de Impuestos y Aduanas Nacionales – DIAN
- Procuraduría General de la Nación.
Informes e Instrumentos de Vigilancia y Control Ejercidos Sobre Oncomedic Limitada.
- Superintendencia Nacional de Salud: De conformidad con lo establecido en la Circular Única, en forma semestral se deben rendir dos tipos de informes: en el primero de ellos se recoge toda la información financiera de la entidad, mientras que en el segundo se recogen todos los aspectos referentes a la calidad con la cual deben prestar los diferentes servicios de salud ofrecidos por la institución. Para tal efecto, en la propia circular única se estipulan los formatos y el tipo de archivos en el cual se deben rendir los diferentes informes. Éstos informes son recibidos, procesados y analizados por parte de la Superintendencia y en caso de encontrar alguna duda o irregularidad, procede a solicitar la información que considere pertinente, con el fin que la IPS proceda a aclarar las dudas e inquietudes formuladas por la superintendencia, de no ser satisfactorios los argumentos esgrimidos por la IPS, la Supersalud programará una visita a las instalaciones de la IPS, para verificar el cabal cumplimiento de las diferentes normas y disposiciones que integran el Sistema General de Seguridad Social. De la programación de dicha visita, generalmente se le informa con anterioridad a la IPS, pero de acuerdo a la gravedad de la situación o de la urgencia con que sea necesario actuar, podrá realizar visitas sorpresa en las instalaciones de la IPS investigada, en el desarrollo de la visita, se podrá recolectar todo el material probatorio que los funcionarios que la estén realizando consideren pertinentes y necesarios para tomar una decisión completa, clara y de fondo. En dicho sentido, se podrán examinar libros, registros de atención, historias clínicas, entrevistar a funcionarios y usuarios, cumplida la visita, se analizará el material probatorio recolectado y se tomará la decisión que considere pertinente, como por ejemplo la intervención forzosa administrativa, revocación del permiso de funcionamiento o la disolución inmediata; o simplemente certificar que la IPS está actuando en forma correcta. También puede hacer sugerencias respecto de la implementación de planes de mejoramiento de la calidad. En atención a que en la ciudad de Ibagué no existe una oficina propia de la Superintendencia Nacional de Salud, para el desarrollo de las visitas antes indicadas, se puede valer de la colaboración por parte del ente territorial, por intermedio de la Secretaría de Salud.
- Secretaria de Salud Departamental: Con el fin de renovar la habilitación, ante ésta entidad, cada dos (2) años se deben entregar y llenar todos los requisitos exigidos para tal efecto. Básicamente consiste en demostrar que se reúnen todos las exigencias para el funcionamiento de la institución; para tal efecto se debe realizar una autoevaluación, en donde se puntea una lista de chequeo de cumplimiento de requisitos. Una vez la IPS realiza la lista de chequeo y entrega la solicitud de renovación de la habilitación, la Secretaría de Salud podrá enviar una comisión, integrada por “pares”, con el fin de comprobar la veracidad de la información autoevaluada por la IPS. En caso encontrar que todo está correcto, se pasará el informe y se confirma la renovación de la habilitación. En caso contrario, y dada la gravedad de los hallazgos, se formularán observaciones que deben ser corregidas dentro de determinado plazo (usualmente 8 días), cancelación de la habilitación e incluso en algunas ocasiones los funcionarios se llevan los distintivos de habilitación previamente entregados. Adicionalmente, ante la Secretaría de Salud se deben demostrar los avances y los ajustes dentro del Programa de Auditoria para el Mejoramiento de la Calidad de la Atención en Salud – PAMEC; para lo cual es necesario basarse en los estándares de acreditación fijados en las Resoluciones 1445 y 1446 de 2006. El PAMEC es necesario presentarlo como anexo en el momento en que se solicita la renovación de la Habilitación ante la Secretaría Departamental de Salud.
- Instituto Nacional de Vigilancia de Medicamentos INVIMA: Si bien es cierto al INVIMA no se le realiza un reporte fijo o periódico, ante dicha entidad es necesario reportar la ocurrencia de los eventos adversos cuando estos se presenten. Con el fin de ilustrar medianamente el tema, podemos definir el evento adverso de acuerdo a la definición dada por Brennan: “Daño causado por el manejo médico más que por la enfermedad de base, el cual prolonga la hospitalización, produce discapacidad durante esta o en el momento de la salida o en ambos”1. De acuerdo al reporte de eventos adversos, el INVIMA analizará la situación y de considerarlo pertinente, informará la situación al área de salud pública de la Secretaría deTomado de la página http://www.encolombia.com/medicina/academedicina/Academ300408/ Premiosalacienciasclinicas1.htm, disponible el 8 de Agosto de 2010 Salud o ante la Superintendencia Nacional de Salud.
- Ministerio de Protección Social: Con el fin de regular a nivel nacional los precios de los medicamentos, el Ministerio de la Protección Social solicita información sobre precios de compra y venta de los mismos. Éste informe debe ser rendido cada tres (3) meses a través de una plataforma tecnológica dispuesta para tal fin.
- Dirección de Impuestos y Aduanas Nacionales DIAN: Ante la DIAN se deben rendir dos (2) tipos de informes, que en dicho casos son denominadas declaraciones: Retención en la fuente aplicada a terceros (mensual), Retenciones practicadas a terceros durante el año inmediatamente anterior (anual)
- Procuraduría General de la Nación. Información de interés pública
Cuadro de Informes Ordinarios Requeridos por Entidades de Control
El adecuado conocimiento de las experiencias del día a día mediante la auditoría y control interno permite realizar ajustes funcionales y una mejor planificación del crecimiento empresarial, así como la prevención y control del riesgo generando mayor calidad, seguridad, eficiencia en los servicios.
Pero las actividades de auditoría y control interno institucional deben ir mas lejos que el simple análisis de lo que salió mal, porqué, y que hacer para evitar su repetición. Lo correcto es actuar preventivamente, y de acontecer algún hecho perjudicial no quedarse en los aspectos más superficiales sino profundizar hasta llegar hasta la causa-raíz, para buscar la eliminación de esas causas. Es importante resaltar que en oncomedic las actividades de auditoría no se dedican sólo a la inspección e identificación de errores, si no al asesoramiento con el objetivo de proteger y mejorar el funcionamiento de la organización, de manera que a la auditoría es la encargada de promover el buen funcionamiento de la empresa procurando el logro de las metas propuestas en cuanto a calidad de los servicios y crecimiento empresarial.
Para oncomedic la entidad es un conjunto de sistemas dinámicos interrelacionados y entrelazados, por lo que requiere constantemente la intervención de apropiados controles internos que verifiquen la calidad del servicio
Cuadro de Procesos:
| Nombre del proceso | Gestión de Calidad |
| Coordinador del proceso |
Coordinador de Calidad |
| Producto |
Servicios y productos de Calidad |
| Entrada |
Planeación de los Procesos |
| Salidas | Planes de mejoramiento |
| Pasos o procedimientos |
Planificación del Procesos Identificación de puntos críticos Autocontrol Auditoría Interna Auditoría Externa. Programa para el Mejoramiento de la Calidad en la Atención en salud PAMEC Análisis de Desviaciones de la Calidad Esperada y la Calidad Observada Comités |
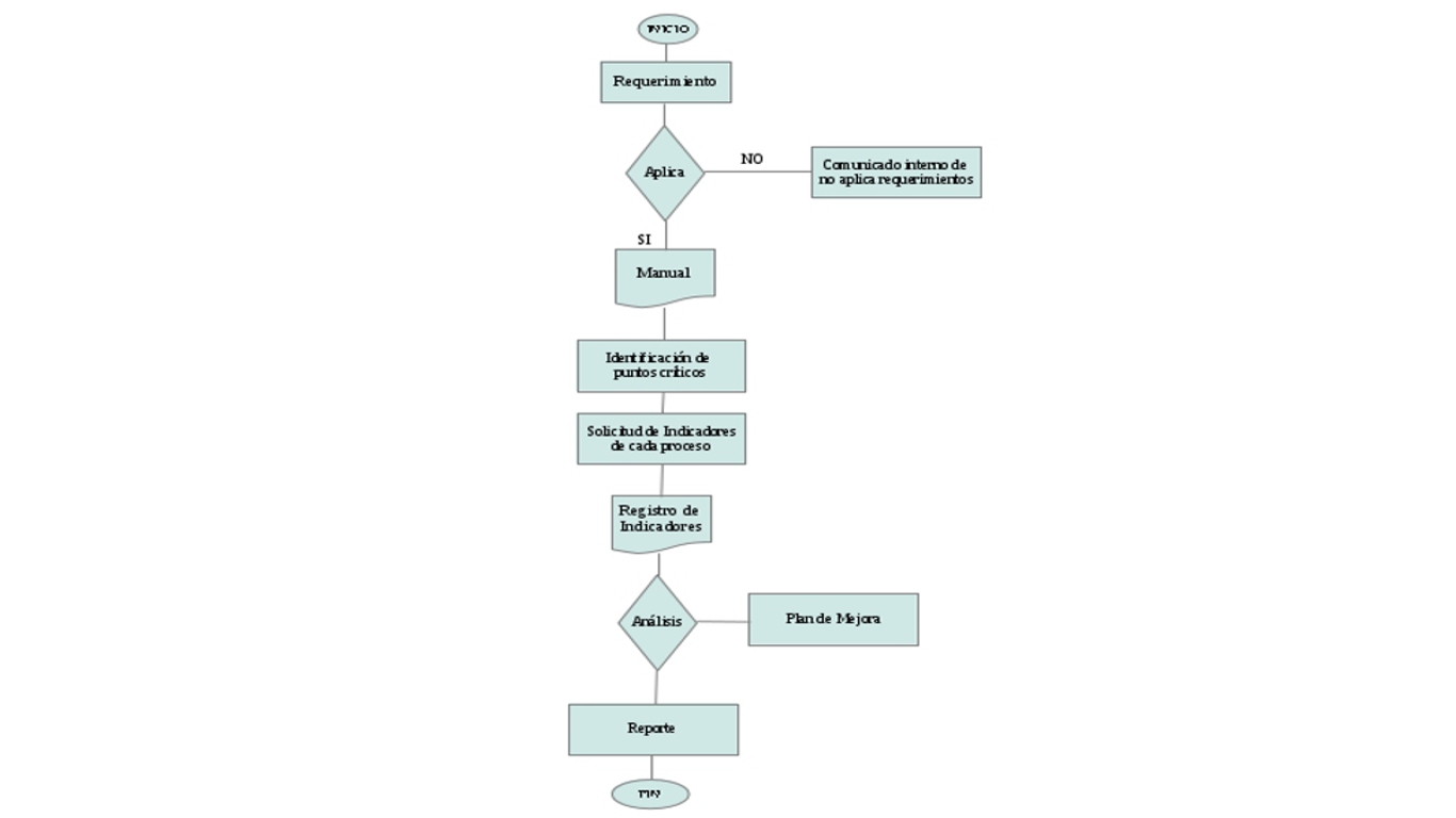
Diagrama de Proceso
Bibliografia
1- República de Colombia. Ministerio de la Protección Social. Decreto 1011 del 2006.


