Manual de Procedimiento de Elaboración de Manuales

De Wiki Oncomedic
Ir a la navegación Ir a la búsqueda

Regresar a producción de documentos

Identificación

Nombre Código
Manual de Procedimiento de Producción de Manuales PGD1A
Fecha de Emisión Fecha de Actualización Versión

2010/08/23

2020-02-10

4

Elaboró Ultima Versión:

Edwin Alexander Montoya Meneses Gerente
Lucy Ramirez Londoño Coordinador de Calidad

Revisó y Autorizo Ultima Versión: Comité de Calidad  

Introducción

Al momento de elaborar un manual de procesos, procedimientos o actividades es fundamental definir que se esta documentando, para su posterior gestión, implica las siguientes etapas:

  1. Definición del objetivo.
  2. Identificación de los procedimiento, actividades  o pasos que se deben realizar en forma ordenada para la adecuad ejecución.
  3. Definición de las responsabilidades y recursos necesarios para cada una de las etapas del proceso.
  4. Definición de verificaciones y toma de datos a realizar para el posterior análisis de indiciadores de desempeño.


Los procesos son un conjunto de etapas,  procedimientos o actividades  sucesivas que permiten la realización de un producto o la prestación de un servicio, a partir de una serie de insumos que son transformados mediante la aplicación de recursos en las diferentes unidades que conforman la institución,  es importante señalar que los procesos pueden trabajarse de manera simultánea e independiente pero relacionados entre sí;  parametrizar y documentar los procesos, procedimientos y actividades es fundamental para lograr el adecuado desempeño de la organización, por ello es necesario precisar su significado y características:

  • Proceso: Conjunto de procedimientos y/o actividades relacionadas o que interactúan y transforman elementos de entrada (recursos) en resultados (salidas).
  • Procedimiento: La secuencia lógica de actividades que son realizadas para lograr un fin determinado, es la sucesión cronológica de tareas básicas que agregan valor al producto o servicio concatenadas entre sí, que se constituyen en una unidad administrativa o clínica para la realización de una función dentro de su ámbito de competencia, una descripción pormenorizada de las actividades a realizar, esto permite conocer el trabajo con el detalle suficiente para poder estandarizar la operación, con el fin de mantener niveles óptimos de calidad, eficiencia y eficacia.
    Los procedimientos requieren de un proceso que los integre, les de coherencia y dirección, incluye la descripción detallada de cómo se desarrolla una actividad o tarea incluida en el procedimiento; se dividen en etapas, descripción de la actividad, y el responsable de la ejecución.
  • Actividades: Conjunto de operaciones requeridas para lleva a cabo una tarea especifica.
  • Diagrama Flujo: Un diagrama de flujo  es una representación gráfica de los pasos que seguimos para realizar un proceso,  procedimiento o actividad,  partiendo de una entrada describiendo esquemáticamente acciones y documentos que permiten llegar a un fin deseado.

Debido a la experiencia que se a tenido con la wiki, se ha querido integrar los procedimientos y actividades a los manuales del proceso, en tales casos se omitirán algunos segmentos incluidos en este manual pues hacen parte de la redacción general  y pueden causar confusiones o ser redundantes, pero en algunas ocasiones dadas las características del documento pueden encontrarse separadamente, lo anterior principalmente se debe a que pueden hacer parte de diversos procesos o procedimentos, la wiki permite integrar diversos documentos de forma ágil y apropiada dando mayor accesibilidad a la documentación.

Objetivo

Describir los lineamientos generales a seguir al momento de realizar un manual de procesos, procedimientos o actividades dentro de Oncomedic ltda.

Alcance

Este documento incluye los lineamientos  que permiten la  redacción de los documentos que describen los procesos, procedimientos y actividades de la organización.

Descripción 

Como se ha establecido, los procesos se integran con procedimientos los cuales se pueden realizar de manera secuencial o paralela y en ambos casos contribuirán a cumplir el objetivo del proceso, para la adecuada redacción de los manuales de procesos, procedimientos y actividades  de la organización se debe seguir las recomendaciones generales del Proceso de producción de documentos tomando en cuenta las indicaciones que se encuentran en el presente manual.

Redacción de los Manuales

Para la redacción de los manuales se requiere de la información general que se encuentra en el proceso de redacción de documentos, adicionalmente se deben tomar en cuenta las siguientes precisiones:

Contenido de los Manuales

Los manuales se integrarán con los siguientes apartados:

Identificación

  • Cuadro de identificación

  1. Nombre: De acuerdo al listado maestro de documentos
  2. Fecha de Emisión: Fecha en que se realizo la primera versión en orden año/mes/día.
  3. Fecha de Actualización: Fecha de la ultima oficialización  en orden año/mes/día
  4. Versión: Indica el número de versiones oficiales que ha tenido el documento
  • Elaboró: Será anotará el nombre de la o las persona o la unidad responsable de la elaboración del documento oficializado o vigente.
  • Revisó y Autorizo Ultima Versión: Se anotará el nombre del comité que autorizo la ultima versión del documento.

Introducción

El propósito de la introducción es explicar al lector del manual los motivos que se persiguen con él, indicar su contenido y la forma en que deberá utilizarse y actualizarse, así mismo, señalar las áreas que participaron en su elaboración, si es el caso, considere los siguientes lineamientos para elaborar la introducción:

  1. Redacción concisa y clara.
  2. Máximo de dos párrafos,  aunque si es necesario se puede exceder este.
  3. Incluir información acerca del ámbito de su aplicación y de quienes son los destinatarios o usuarios del manual.

Los procedimientos y formatos  pueden o no llevar introducción de acuerdo a los requerimientos de uso y practicidad de los mismos.

Objetivo.

Es la expresión de los propósitos que se pretende alcanzar mediante la aplicación del manual, el objetivo debe responder a las preguntas: ¿qué?, ¿mediante que? y ¿para que?, deberá iniciar con un verbo en infinitivo y en lo posible, evitar utilizar gerundios y adjetivos calificativos, puede incluir el objetivo general y objetivos específicos.

Las actividades protocolos y formatos, al ser parte de procesos y procedimientos documentados, tienen los objetivos acordes a ellos por lo que no es necesario enunciarlos

Alcance

Idéntica el campo de acción del manual donde comienza donde termina, los formatos no requieren el enunciar los alcances.   

Marco Conceptual

Este apartado solo es mandatorio para los procesos esta compuesto de:

  • Sustento o Marco Legal: Relaciona los principales ordenamientos jurídico - administrativos en vigencia, que se utilizan en la ejecución de los procesos, sub-procesos y procedimientos operativos, se debe considerar exclusivamente los más importantes y que influyen directamente, el orden de redacción será el siguiente:
  1. Constitución Política de Colombia
  2. Leyes
  3. Resoluciones
  4. Decretos
  5. Acuerdos
  6. Documentos normativos (Normas, lineamientos, programas y proyectos institucionales, manuales, guías, y catálogos, entre otros).
  7. Otras disposiciones aplicables (se anotarán los documentos que por su naturaleza, no pueden ser incluidos en la clasificación anterior).

Los ordenamientos deberán presentarse cronológicamente y se citará el numero de título, capítulo, artículo, fracción y letra del inciso con las descripciones correspondientes, la fecha de expedición o bien de publicación en el Diario Oficial si se estima que ello aporta datos significativos al manual.

  • Sustento o Marco Referencial: reúne información adicional que se requiere para documentar el manual, tomando en cuenta los conceptos requeridos y el contexto del proceso o subproceso, la base teórica, puede hacer uso de referencias bibliográficas que se deben enunciar al final del capitulo

Descripción 

Se especifica en prosa o lista los componentes fundamentales de las operaciones que integran el proceso en una secuencia cronológica y organizada expresada de manera clara, que permite al personal comprenderlas, seguirlas y aplicarlas.

  1. Redactar cada oración o frase en orden lógico, esto es, primero el verbo y luego el complemento.
  2. De preferencia utilizar oraciones o frases cortas.
  3. Usar palabras sencillas.
  4. Evitar en lo posible incluir actividades que no agregan valor
  5. No utilizar abreviaturas.
  6. Una buena descripción de responde las siguientes preguntas: ¿Quién?, ¿Cómo?, ¿Cuándo?, ¿Con qué?, ¿Dónde? Cuando así lo requiera , se deberán anexar las Instrucciones de Trabajo.
  • Cuadro 
Nombre                               
Responsable
Entrada

Procedimientos o pasos
Salidas


Diagrama 

El diagrama de flujo integra Procesos, procedimiento y actividades con base en la secuencia, es recomendable describir conjuntos de procedimientos requeridos para la realización de los procesos, es decir, elaborar un panorama general pero suficiente para comprender el trabajo integral que se realiza, al momento de diseñar el diagrama

  1. Comience con el trazo de columnas con líneas delgadas, en los encabezados de éstas anote las unidades administrativas en orden de participación de izquierda a derecha, donde el primer participante inicia la acción.
  2. Estandarice las dimensiones de sus hojas dejando espacio suficiente en cada columna, dependiendo del número de áreas que intervienen.
  3. Trace las líneas del flujo del procedimiento fuertes, utilizando las puntas de las flechas para indicar la dirección del flujo en cada sección del rayado.
  4. Si el flujo retrocede muestre como lo hace, utilizando las flechas o conectores de actividad, no repita el nombre del área participante en otra columna.
  5. Dibuje los símbolos de un mismo tamaño.
  6. Describa en lenguaje telegráfico cada actividad (el detalle de la actividad quedará establecida en la Descripción del procedimiento, por lo que no debe hacer una transcripción en los símbolos del diagrama).
  7. Incluya gráficamente en cada actividad los formatos que elabora, recibe y/o proporciona a otras áreas o los que archiva, señalando el número y cual es su distribución.
  8. Muestre la conexión con otros procedimientos.

En algunos casos como en la portada se requiere una diagramación diferente a din de lograr ilustrar mejor la integración de los procesos o las actividades 

Puntos críticos e Instrumentos de Verificación

Permite identificar los procedimientos, actividades, o puntos en los que se puede presentar mayor peligro de desviación así como los métodos de auditoria y resultados esperados en caso de ser necesario.

Anexos

Debe colocarse segun el caso datos aclaratorios y/o referencias si es necesario

  • Anexo

Para precisar el contenido de los manuales se anexa cuadro

Autorización y Actualización de los Manuales de Procedimientos

  • Autorización: Una vez elaborados los Manuales de Procedimientos, los responsables procederán a presentarlo al comité  para revisión y firmas pertinente
  • Modificación: La operación de los Procesos, Subprocesos y Procedimientos será evaluada permanentemente con el propósito de incorporar mejoras que contribuyan a elevar la calidad de los servicios que éstos generan.
    Estas acciones de mejora continua se realizan por lo general a nivel de Procedimiento y para su formalización se observarán los siguientes lineamientos:

• Los responsables de los procedimientos recogerán las opiniones y recomendaciones. Una vez analizadas las modificaciones que son factibles de implantar, se realizara la propuesta de modificación que incluye:
- Descripción y alcance de las mejoras
- Beneficios para los clientes y para la operación del procedimiento
• La solicitud de modificación y la propuesta se presentarán al comité de calidad Institucional, quien procederá a su análisis y emitirá el dictamen correspondiente.


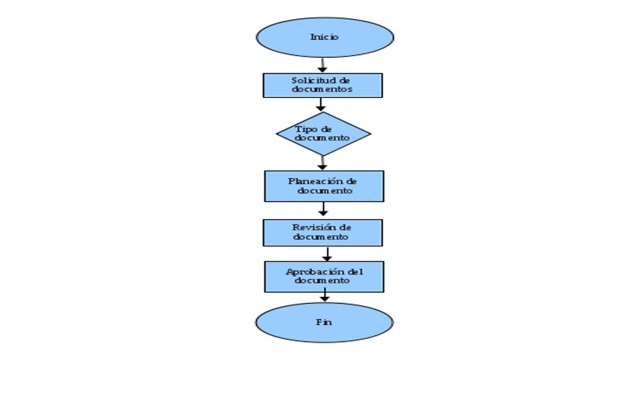
Cuadro


Nombre  Elaboración de manuales de procesos, procedimientos y actividades                    
Responsable Coordinador de Calidad
Entrada
Requerimiento de un documento
Procedimientos o pasos
  • Requerimiento de documentos
  • Planeación de los requisitos del documento
  • Redacción del documento
  1. Identificación
  2. Introducción
  3. Objetivo del Manual.
  4. Alcance
  5. Marco Conceptual
  6. Descripción: Cuadro
  7. Diagrama de Flujo
  8. Puntos críticos e Instrumentos de Verificación
  • Revisión del Documento
  • Aprobación del documento.
Salidas Documento oficializado


Diagrama de Flujo


Puntos Críticos e Instrumentos de Verificación

  • Previa a la oficialización de los documentos estos deben ser revisados por el comite encargado, en caso de no cumplir con los requicitos se devuelve a los redactores para realizar los cambios pertinentes si cumple se coloca en el orden del dia para ser aprobado en el  comite.
  • Los manuales deben tener una revisión como mínimo cada 3 años a fin de que esten vigentes