Gestion de Autorizaciones
Regresar a Procesos Administrativos y Financieros
Regresar a Disposición de Dispositivos Médicos
Identificación
|
Nombre | Código |
| |
| Manual de Procesos Administrativos y Financieros en gestión de autorizaciones. | MPAF3 | |||
| Fecha de Emisión | Fecha de Actualización | Versión | ||
| 2014-02-20
|
2022-06-29 |
3 | ||
Elaboró: Todo el personal
Revisó y Autorizó: Comité de compras.
Introducción
La adecuada gestión de las autorizaciones resulta de vital importancia en la organización, pues es una entrada fundamental en el proceso de facturación y cobro de los servicios que suministra Oncomedic ltda, reduciendo la posibilidad de perdidas económicas que van en detrimento de la organización.
Es responsabilidad de todos los implicados realizar una adecuada gestión de las autorizaciones verificando constantemente cada uno de los puntos descritos a continuación, así como las posibles fluctuaciones dadas en el marco legal o la contratación vigente.
Objetivo
Describir y definir las actividades que se desarrollan al gestionar autorizaciones de consultas, procedimientos, medicamentos y/o dispositivos médicos que suministra la institución.
Alcance
Inicia desde la recepción de la autorización de consulta, registro en la historia clínica del paciente, solicitud de servicios y/o medicamentos, radicación en la ERP, verificación de la generación de la autorización por parte del asegurador, informe de los servicios autorizados a las áreas involucradas, ingreso al sistema interno de los datos de autorización, prestación del servicio o entrega del medicamento, facturación, entrega de la documentación generación y entrega de RIPS, de modo que involucra aspectos administrativos y asistenciales de la prestación del servicio y acciones de los clientes
Descripción de los Procedimientos
Quien:
- Auxiliar operativo.
- Auxiliar administrativo.
- Auxiliar de enfermería.
- Regente de farmacia Administrativo.
- Persona designada (autorizada) por la institución.
Actividades:
Envío de Ordenes y radicación ante la ERP.
Las solicitudes de servicios y medicamentos se entregan al paciente de manera física y/o se envían al correo electrónico registrado en la base de datos; adicionalmente se radican en la plataforma de las ERP en la cual el usuario se encuentra afiliado.
Para realizar el envío de las ordenes médicas se debe tener en cuenta los siguientes pasos:
• Ingresar a la plataforma Visof – salud- Consultorio-Hc Oncologia
• Buscar por Id Afiliado o por numero de admisión
• En el campo “Cuales admisiones”; seleccionar de todas las áreas
• Clic en cargar admisiones
• Clic Ver
• Seleccionar la pestaña imprimir.
• No seleccionar el campo orden de servicio, las demás opciones deben estar seleccionadas.
• En el campo historia, seleccionar “HC completa por componentes” .
• Al lado del campo imprimir, seleccionar “SE ENVÍA POR CORREO el archivo PDF de la Historia Clínica”
• Clic imprimir selección
Realizando este procedimiento, el paciente recibe las ordenes médicas e historia clínica en un documento pdf, en el correo que esta registrado en la admisión del usuario.
El proceso de radicado se debe hacer a mas tardar el día siguiente de la consulta, porque las ordenes médicas se envían a los pacientes junto con el numero de radicado generado al momento de cargar las ordenes en la plataforma de la ERP correspondiente.
El proceso de radicado inicia con el descargue de las ordenes generadas en la consulta:
• Ingresar a la plataforma Visof – salud-admisiones
• En el campo fecha desde y fecha Hasta, seleccionar el periodo por día.
• Clic en Mostrar.
• Clic en cargar admisiones.
Al dar clic en cargar admisiones aparecen todas las consultas del día con la información del número de admisión
• Seleccionar contrato de acuerdo a la ERP en la cual se encuentre afiliado el paciente y su respectivo régimen (subsidiado o contributivo).
• Seleccionar la ERP correspondiente.
• Clic en Mostrar
• Clic en cargar admisiones
Aparecen las admisiones de dicho contrato
• Clic en ver a la admisión que vamos a radicar .
• Clic en la pestaña solicitudes.
Nota: Las ordenes con solicitudes superiores a tres meses no se radica porque las autorizaciones tienen una vigencia de tres meses
El proceso de radicación se realiza teniendo en cuenta los siguientes pasos: Ver MANUAL DE AUTORIZACIONES POR ERP
Ingreso de Autorizaciones
Luego de realizar el radicado de las ordenes médicas, las ERP generan las autorizaciones en los tiempos establecidos, se descargan de acuerdo a lo relacionado en el “manual de autorizaciones” y se realiza el cargue en Visof de la siguiente manera:
Ingresar a la plataforma Visof – salud-admisiones
• Colocar el número de admisión o número de cédula del paciente.
• Clic en mostrar
• Clic en cargar admisión
• clic en ver
• Tomamos el número de autorización generado por la ERP y que vamos a cargar.
• Clic a la pestaña servicios.
• En el campo “Agregar” seleccionamos orden de servicio.
• En la casilla autorizaciones EPS; colocamos el número de autorización o número de pre autorización
• Clic en fecha; se coloca la fecha en la cual fue generada la autorización.
• En el campo “Autorización vence”, colocar la fecha de vencimiento de la autorización.
• En el campo “Servicio”, seleccionamos código y colocamos el código CUPS.
• En el campo “observaciones”, colocamos el número de servicio ordenado (ejemplo; si se ordenaron 3 monoterapias se coloca 3)
• Clic en agregar servicio.
• Seleccionar marcar el servicio que se va a cargar.
• Clic en agregar servicio
• Clic en aceptar
• Verificamos que el servicio se haya cargado correctamente.
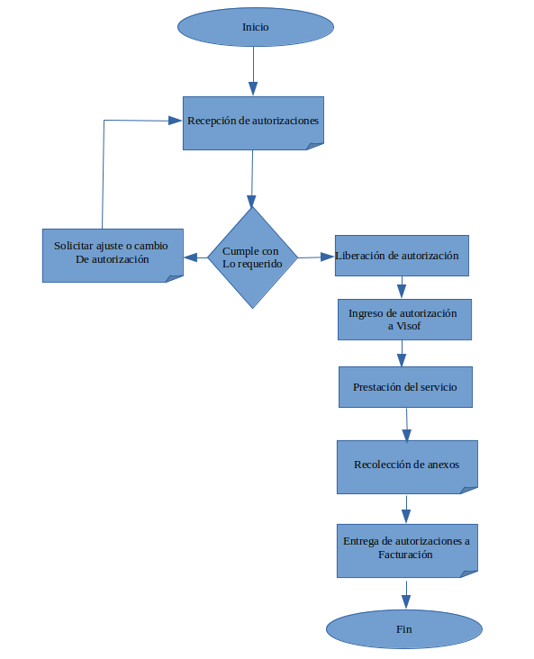
Recepción de autorizaciones en físico:
El personal que recibe las autorizaciones debe tener en cuenta las siguientes directrices para lograr un servicio oportuno y eficaz:
• Tipo de autorización: Verificar si lo generado fue una Aprobación o una Pre-Autorización del servicio para realizar su respectivo tramite.
• Información del prestador: autorizaciones dirigidas para ONCOMEDIC LTDA, Nit: 800 217 198-4.
• Información del Usuario: revisar que las autorizaciones correspondan al usuario para el cual está ordenado y para esto se debe corroborarse con número de identificación y nombre del usuario.
• Verificación contra orden médica: Todos los productos o servicios autorizados, deben ser comparados contra orden médica o historia clínica del paciente justo en el momento en que son recibidos, servicios, cantidad según la dosis requerida o el CUPS solicitado. Para los casos en que falte(n) ó haya alguna diferencia u otro tipo de hallazgo frente a medicamento(s) ó procedimiento(s) por autorizar, se debe informar de inmediato en primera instancia a la persona que este gestionando la autorización y dejar evidencia del hallazgo de manera física o sistematizada donde se describa detalladamente los por menores.
• Anexos: Debe verificarse que el paquete de autorización contenga los siguientes documentos debidamente firmados por el paciente o su acudiente:
Anexos Consulta
Quien: Personal del servicio administrativo
- Autorización original o en Linea de la Consulta firmada por el paciente o acudiente, la fecha de la autorización debe ser vigente y no debe ser posterior al servicio prestado exceptuando la formulación y la planeación.
- Fotocopia de la orden médica.
- Fotocopia del informe de atención (resumen de historia clínica).
- Soporte BDUA.
Anexos Mono terapia Antineoplasica
Quien: Personal del servicio administrativo(cuando el paciente recibe su medicamento en otra institución), Cuando los medicamentos son para administración por vía parenteral la recepción de la orden la realiza el personal de enfermería y cuando son medicamentos por vía oral suministrados por la organización los recibe el servicio farmacéutico.
- Autorización original o en Linea del procedimiento de mono terapia 992503 firmada por el paciente o acudiente; la fecha de la autorización debe ser vigente y no debe ser posterior al servicio prestado exceptuando la formulación y la planeación.
- Fotocopia de la orden médica mono terapia 992503
- Fotocopia del informe de atención (resumen de historia clínica)
- Soporte de atención farmacéutica.
- Soporte BDUA
Anexos Poli terapia Antineoplasica
Quien: Personal del servicio de enfermería.
- Autorización original o en Linea del procedimiento poli terapia 992505-992504, firmada por el paciente o acudiente la fecha de la autorización debe ser vigente y no debe ser posterior al servicio prestado exceptuando la formulación y la planeación.
- Fotocopia de la orden médica poliquimioterapia 992505-992504
- Formula médica.
- Fotocopia del informe de atención (resumen de historia clínica).
- Días de aplicación en una nota adjunta a la autorización
- Cuadro de aplicación de medicamentos.
- Formato de dispensación de medicamentos.
- Formato de procesos asistenciales de aplicación de medicamentos antineoplasicos.
- Soporte BDUA
Anexos Para Entrega de Medicamentos e Insumos
Quien: El encargado del servicio farmacéutico recibe autorizaciones de aplicación de medicamentos cuando este acompañada del suministro de estos; ademas de las autorizaciones de suministro de medicamentos o dispositivos médicos.
- Autorización original o en Linea del medicamento firmada por el paciente o acudiente, la fecha de la autorización debe ser vigente y no debe ser posterior al servicio prestado exceptuando la formulación y la planeación.
- Formula medica.
- En caso de ser medicamento no incluidos en el plan de beneficios (No PBS), fotocopia de la justificación o CTC del medicamento.
- Fotocopia del informe de atención (resumen de historia clínica).
- A cada uno de los medicamentos y dispositivos autorizados se debe colocar (a lápiz) y con letra clara los códigos ATC y CUM (Código Único de Medicamentos) que se pueden encontrar en el sistema o en el Listado de incluidos en el plan de beneficios PBS.
- Soporte BDUA
Anexos Procedimientos
Quien: Personal del servicio administrativo en caso de aspirados, biopsias, cirugías y Procedimiento de oncologia oral.
- Autorización original o en Linea del medicamento firmada por el paciente o acudiente, la fecha de la autorización debe ser vigente y no debe ser posterior al servicio prestado exceptuando la formulación y la planeación
- Fotocopia de la orden médica.
- Fotocopia del informe de atención (resumen de historia clínica).
- En caso de ser procedimiento no incluido en el plan de beneficios, formato mipres
- Soporte BDUA
Recepción de Autorizaciones de Pacientes Atendidos por Médicos Externos
Corresponde a las autorizaciones de servicios de pacientes atendidos extrainstitucionalmente y que son remitidos a nuestra organización para la aplicación de medicamentos, estas autorizaciones ingresan conforme a los requisitos previamente establecidos, pero adicionalmente requieren de la transcripción de la historia clínica, para tal fin los documentos enviados deben tener las siguientes características descritas en el decreto 2200 de 2005 Artículo 17. Contenido de la prescripción: La prescripción del medicamento deberá realizarse en un formato el cual debe contener, como mínimo, los siguientes datos cuando estos apliquen: 1. Nombre del prestador de servicios de salud o profesional de la salud que prescribe, dirección y número telefónico o dirección electrónica. 2. Lugar y fecha de la prescripción. 3. Nombre del paciente y documento de identificación. 4. Número de la historia clínica. 5. Tipo de usuario (contributivo, subsidiado, particular, otro). 6. Nombre del medicamento expresado en la Denominación Común Internacional (nombre genérico). 7. Concentración y forma farmacéutica. 8. Vía de administración. 9. Dosis y frecuencia de administración. 10. Período de duración del tratamiento. 11. Cantidad total de unidades farmacéuticas requeridas para el tratamiento, en números y letras. 12. Indicaciones que a su juicio considere el prescriptor. 13. Vigencia de la prescripción. 14. Nombre y firma del prescriptor con su respectivo número de registro profesional.
Nota: Solo se reciben las autorizaciones de aplicación hasta que se tengan los medicamentos completos y aprobados en Oncomedic Ltda, cuando los usuarios son de otras ciudades se les permite enviar por correo la autorización de aplicación escaneada con el fin de programarlos y agilizar su proceso, con el compromiso de traer el documento original de Autorización el día de la aplicación.
Liberación de Autorizaciones
Por medio de las preautorizaciones las EPS generan oportunidad en el servicio de salud, puesto que al momento que se libera la misma por medio del call-center a partir de esa fecha empieza la vigencia, evitando a los pacientes hacer gestiones administrativas como cambio de autorizaciones por vencimiento y cumpliendo con la ley 0019 de 201210 antitramite. Estas preautorizaciones se liberan a través de las lineas de servicio al cliente o aplicativos web que ofrecen las eps y enunciadas a continuación:
- Nueva EPS
- Salud Total
- Famisanar
- Datos que deben tener a la hora de liberar una autorización:
- Número de Identificación del paciente.
- Nombre completo del paciente.
- Número del radicado de la preautorizacion: (se encuentra en la preautorizacion).
- Código del servicio o medicamento a liberar: (se encuentra en la preautorizacion).
- Cantidad: (se encuentra en la preautorizacion).
- Descripción del servicio: que procedimiento es, medicamento y presentación: (se encuentra en la preautorizacion)
- Numero de autorización: En el momento de liberar la preautorizacion, se asigna un numero determinado que reemplaza el radicado que había sido generado previamente
- Nombre del funcionario de la EPS y la fecha en que se realiza el proceso de liberación;
- Anotar los Numero de la autorización y el nombre del funcionario de la EAPBS que gestiono la autorización en la parte superior derecha de la preautorización puesto que ese numero corresponde a la Aprobación del servicio.
- Remisión de las autorizaciones con todos los soportes necesarios a la oficina de Facturación en no más de 24 horas.
Anexos Consulta
- Fotocopia del carné del paciente.
- Autorización original de la Consulta firmada por el paciente o acudiente.
- Fotocopia de la orden médica.
- Fotocopia del informe de atención (resumen de historia clínica).
- Soporte BDUA
Anexos Mono terapia
- Fotocopia del carné del paciente.
- Autorización original del procedimiento de mono terapia 992503 firmada por el paciente o acudiente.
- Fotocopia de la orden médica mono terapia 992503
- Fotocopia del informe de atención (resumen de historia clínica).
- Soporte BDUA
Anexos Poli terapia
- Fotocopia de cédula de ciudadanía del usuario.
- Fotocopia del carné del paciente.
- Autorización original del procedimiento poli terapia 992505-992504, firmada por el paciente o acudiente.
- Fotocopia de la orden médica poli terapia 992505-992504
- Formula medica.
- Fotocopia del informe de atención (resumen de historia clínica).
- Días de aplicación en una nota adjunta a la autorización.
- Soporte BDUA
Anexos Para Entrega de Medicamentos e Insumos
- Fotocopia del carné del paciente.
- Autorización original del medicamento firmada por el paciente o acudiente.
- Formula medica.
- En caso de ser medicamento no incluido en el plan de beneficio. en la actualidad no tenemos el suministro contratado.
- Fotocopia del informe de atención (resumen de historia clínica).
- A cada uno de los medicamentos y dispositivos autorizados se debe colocar (a lápiz) y con letra clara los códigos ATC y CUM (Código Único de Medicamentos) que se pueden encontrar en el sistema o en el Listado de no incluidos en el plan de beneficio.
- Soporte BDUA
Anexos Procedimientos
- Fotocopia del carné del paciente.
- Autorización original del medicamento firmada por el paciente o acudiente.
- Fotocopia de la orden médica.
- Fotocopia del informe de atención (resumen de historia clínica).
- Soporte BDUA
- Como información adicional se lleva además, un registro físico donde se evidencia (Nombre del paciente, identificación, eps, numero de autorización, procedimiento o medicamento, fecha de vencimiento de autorización y fecha de entrega a facturación).
- Finalmente con los datos registrados en el Archivo Interno, se verifica la disponibilidad de los medicamentos autorizados para realizar los paquetes, en caso de no tener en stock algún medicamento se hace la solicitud a el departamento de compras.
Vigencia de las Autorizaciones
Es factible facturar la atención cuando se efectúa hasta el día antes de vencerse la autorización así el ciclo de quimioterapia se extienda por mas tiempo de la fecha de vencimiento
Cuadro de Procedimiento
|
Nombre del Procedimiento. |
Gestión de Autorizaciones |
|
Objetivo del Procedimiento |
Describir y definir todas las actividades que se desarrollan al gestionar autorizaciones de procedimientos, medicamentos y/o dispositivos médicos en la institución. |
|
Responsable |
Coordinador administrativo |
|
Alcance |
Inicia desde la recepción de la autorización, siguiendo con el registro en la historia clínica del paciente, el informe de los servicios autorizados a las áreas involucrados con la misma, hasta la entrega de la documentación a Facturación. |
|
Requisitos Generales de Operación del Procedimiento |
|
| Pasos |
|
Diagrama de Flujo











