Cáncer Gástrico
Regresar a Consulta Especializada
Regresar a Procedimiento de evaluación de guías de practica clínica
Identificación
|
Nombre |
Código |
|||
|
Guía de Practica clínica (GPC) Para el Tratamiento Farmacologico y Seguimiento del Paciente con Cancer de Gastrico |
PGD1E2 | |||
|
Fecha de Emisión |
Fecha de Actualización |
Versión | ||
|
2011/09/08 |
2025-07-31 |
4 | ||
Elaboró: Documento adoptado parcialmente de las guías del Ministerio de Protección Social, en lo referente a la falta de actualización por parte del ministerio se acepta referirse a las guías del NCCN
Revisó y Autorizo Ultima Versión: Comité de tumores
Objetivo
Servir de apoyo al personal de Oncomedic ltda, para establecer los criterios mínimos indispensables para el adecuado manejo y seguimiento de pacientes con cáncer de estomago, de acuerdo al estadio, que garanticen una atención médica integral, homogénea, con calidad, equidad y eficiencia articulada a los protocolos de manejo del instituto Nacional de Cancerologia.
Alcance
Las recomendaciones generadas en esta guía podrán contribuyen a la toma de decisiones clínicas.
Marco Conceptual
Segun Globocan 2008, el tumor maligno de estomago ocupa el cuarto lugar entre todos los cánceres en hombres, y el quinto en mujeres, con una incidencia global de 14,1 por 100.000 habitantes y una mortlidad de 10,3 por 100.000. Algunos factores de riesgo han sido asociados a la aparición de la enfermedad son el tabaquismo, antecedentes familiares, bajo nivel socioeconómico, exposición a Helicobacter pylori, factores dietarios, factores ambientales como la exposición a asbestos, y consumo de carne roja (2). Es una de las principales causas de muerte por cáncer en nuestro país, con bajas tasas de supervivencia a 5 años, por la falta de diagnósticos tempranos. En relación con la incidencia, ha disminuido durante los últimos años, y ello podría deberse a mejores niveles de vida, erradicación de Helicobacter pylori, mejores hábitos alimenticios y mayor acceso a los servicios de salud.
El instituto nacional de cancerologia publico la 1 versión del Protocolo de manejo de la paciente con cáncer de estomago en el 2009 y fue actualizado noviembre del 2010 como un aporte para el adecuado manejo de esta entidad patológica.
Acorde a la propuesta del ministerio de protección social y articulada a las características de oncomedic ltda la organización adapta las guias, de modo que aplica sin modificación las recomendaciones que pueden ser seguidas dentro de la organización de acuerdo a los estados clínicos de la enfermedad.
Descripción
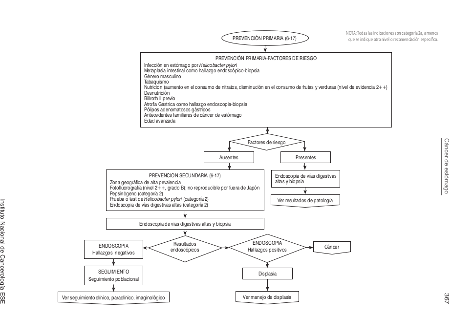
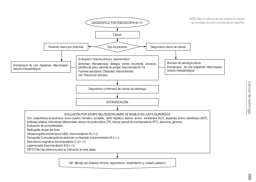
Ruta de atención en cáncer Gástrico
La clasificación TNM, del Comité Estadounidense Conjunto Sobre el Cáncer (AJCC) (5).
Tumor primario (T)
- TX: Tumor primario que no puede evaluarse
- T0: No hay indicios de tumor primario
- Tis:Carcinoma in situ: tumor intraepitelial, sin penetración de la lámina propia
- T1: Tumor que invade la lámina propia o la submucosa
- T2: Tumor que invade la muscularis propia o la subserosa
- T2a:Tumor que invade la muscularis propia
- T2b:Tumor que invade la subserosa
- T3:Tumor que penetra la serosa (peritoneo visceral) sin invadir las estructuras adyacentes
- T4:Tumor que invade las estructuras adyacentes
Ganglios linfáticos regionales (N)
- NX: Ganglios linfáticos regionales que no pueden evaluarse
- N0: No hay metástasis en los ganglios linfáticos regionales
- N1: Metástasis en 1-6 ganglios linfáticos regionales
- N2: Metástasis en 7-15 ganglios linfáticos regionales
- N3: Metástasis en más de 15 ganglios linfáticos regionales
Metástasis a distancia (M)
- MX: Metástasis a distancia, que no puede evaluarse
- M0. No hay metástasis a distancia
- M1: Metástasis a distancia
Algoritmos
Intervención de oncología clínica
Esquema de Quimioterapia Perioperatoria Para Cáncer Gástrico Resecable:
- ECF: 5-FU + Cisplatino + epirrubicina. neoadyuvante por tres ciclos, seguido de resección quirúrgica curativa, y posteriormente, quimioterapia adyuvante por tres ciclos 5-FU 200 mg/m2/día infusión continua por 3 semanas+cisplatino 60 mg/m2 día 1+epirrubicina 50 mg/m2 día 1, cada 21 días.
- Esquema de quimioterapia adyuvante (MACDONALD):
- Antes de la radioterapia1er ciclo 5-FU 425 mg/m2+leucovorin 20 mg/m2 días 1 a 5. Fase concomitante RT/QT a partir del día 28 RT con 4500cGy por 5 semanas.
- Quimioterapia concomitante con radioterapia: 5-FU 400 mg/m2+leucovorin 20 mg/ m2 días 1 a 4 de la primera semana de RT, y días 1 a 3 de la quinta semana de RT. 1 mes después de terminada la RT: 2 ciclos de QT con 5-FU 425 mg/m2+leucovorin 20 mg/m2 días 1 a 5 cada 4 semanas.
Esquemas de quimioterapia en tumores T4 o N3M0 irresecables; se consideran opciones aceptables:
- CF: Cisplatino 100 mg/m2 día 1+5-FU 1000 mg/m2/día infusión continua días 1 a 4, cada 28 días (22)
- DCF: Docetaxel 75 mg/m2 día 1+cisplatino 75 mg/m2 día 1+5-FU 750 mg/m2/día en in- fusión continua días 1 a 5, cada 21 días, soportado con factor estimulante de colonias granulocíticas.
- ECF: 5-FU 200 mg/m2/día infusión continua por 3 semanas+cisplatino 60 mg/m2 día 1+epirrubicina 50 mg/m2 día 1, cada 21 días.
Esquemas de quimioterapia en enfermedad metastásica y recurrente:
- EOX: Epirrubicina 50 mg/m2 día 1+oxaliplatino 130 mg/m2 día 1+Capecitabina 625 mg/m2 VO, cada 21 días (24).
- Oxaliplatino+5-FU,
- 5-FU+leucovorin
- Capecitabina
- Quimioterapia + Trastuzumab (para tumores HER2 positivo) (7)
Anexos
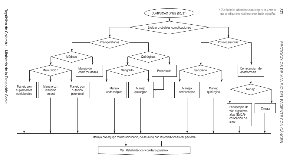
Protocolos de Manejo del Paciente con Cáncer













