Adquisicion de Medicamentos y Dispositivos Medicos

De Wiki Oncomedic
Ir a la navegación Ir a la búsqueda

Regresar a Servicio Farmacéutico


Identificación




Nombre

Código

Manual de Adquisición Medicamentos y Dispositivos Médicos

MPF6

Fecha de Emisión

Fecha de Actualización

Versión

2010/04/01

2022-08-31

      6


 

Elaboro: Servicio farmacéutico.

Reviso y Autorizo Ultima Versión:  Comité de farmacia y terapéutica.


Nota: Según acta del comité de farmacia y terapéutica del mes de abril de 2013 se divide el manual de recepción y adquisición de medicamentos y dispositivos médicos, generándose este nuevo documento



Introducción:

En este manual se describe el conjunto de actividades que realiza el servicio farmacéutico, y financiero de la IPS ONCOMEDIC LTDA, luego de realizar una correcta selección del proveedor, con el objetivo de adquirir los medicamentos y dispositivos médicos de calidad los cuales requiere la institución, esta actividad se realiza de acuerdo a la rotación de los insumos en salas de aplicación, consultorios, farmacias y área administrativa de Oncomedic o suministros solicitados por las entidades contratadas, de acuerdo a estas condiciones se realizan si es necesario pedidos diarios, semanales y mensuales mediante el proceso que se describe a continuación, con el fin de tenerlos disponibles para la satisfacción de las necesidades de sus usuarios.


Objetivo

Garantizar que los productos adquiridos cumplan con las características, técnicas, legales y financieras requeridas para su adecuado uso y desarrollo organizacional


Alcance

El procedimiento se inicia con la identificación de las necesidades de adquisición del producto, descripción de las características requeridas, cotización si es necesario, orden de compra entrega de producto al servicio farmacéutico, gestión de la factura de compra

Procedimientos

El procedimiento del servicio farmacéutico de la IPS ONCOMEDIC LTDA para la recepción de medicamentos y dispositivos se realiza básicamente siguiendo estos pasos:

Estimación y Solicitud de Medicamentos y/o Insumos Medico Quirúrgicos Según las Necesidades para el servicio farmacéutico

El servicio farmacéutico de la IPS ONCOMEDIC LTDA determina la cantidad de medicamentos y dispositivos médicos que requiere para su consumo promedio mensual de acuerdo a:

  • Población usuaria y/o consumo histórico
  • Comparado con la definición de necesidades determinadas por los servicios
  • Oferta de servicios y presupuesto
  • Perfil epidemiológico de la institución


Regente de Farmacia

  • Elabora la programación mensual de necesidades de consumo de medicamentos y Dispositivos médicos, con base a los consumos históricos, patologías más comunes y consumos promedios mensuales.
  • Solicita mediante correo electrónico a enfermería el pedido de insumos de manera mensual.
  • Realiza la solicitud de cotización al proveedor mediante correo electrónico de acuerdo al medicamento o insumos que se requieran para suplir la necesidad del mes.
  • Recibida la cotización, la envía al coordinador financiero para que autorice la compra.


Coordinación Financiera

  • Recibe del regente de Farmacia las solicitudes periódicas de pedidos de medicamentos y dispositivos médicos y autoriza o rechaza la compra.

Regente de Farmacia

Ingreso a visof- Almacen- Movimiento inventario- nuevo-documento de compra de insumos y materiales

Cuadro de Procedimiento

Nombre del Procedimiento.

Adquisición de Medicamentos y Dispositivos Médicos

Objetivo del Procedimiento

Garantizar el cumplimiento de las normas de buenas prácticas de manufactura en la adquisición y recepción de los medicamentos e insumos médico quirúrgicos.

Responsable

Químico Farmacéutico- Regente de Farmacia

Alcance

El proceso se inicia con la orden médica, la autorización de dispensación de los medicamentos y/o dispositivos médico-quirúrgico, consumos promedio, y disponibilidad presupuestal, incluye la selección y evaluación de los proveedores, verificación de las condiciones legales y técnicas de los medicamentos y/o insumos medico quirúrgicos

Requisitos Generales de Operación del Procedimiento

  • Estimación y Solicitud de Medicamentos y/o Insumos Médico Quirúrgicos Según las Necesidades para el servicio farmacéutico
  • Orden de compra, factura y/o remisión
  • Orden médica y datos del paciente 
  • Página web del Instituto de Vigilancia de Medicamentos y Alimentos INVIMA.
  • Sistema Operativo de gestión de Historias clínicas
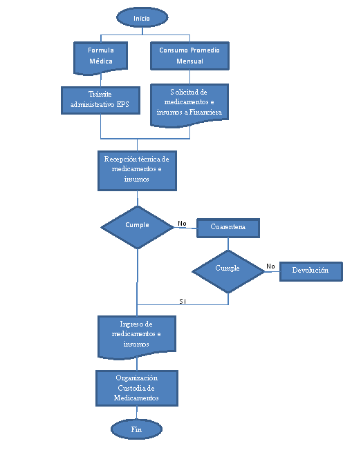
Pasos
  • Formula y/o Solicitud de medicamentos y/o insumos medico quirúrgico
  • Trámite Administrativo de consecución de medicamentos
  • Verificación de las BPM de los productos 
  • Recepción Técnica



Diagrama de Flujo